Описание
Характеристики
Отзывы
Описание
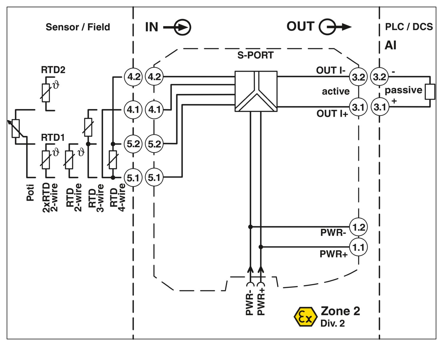
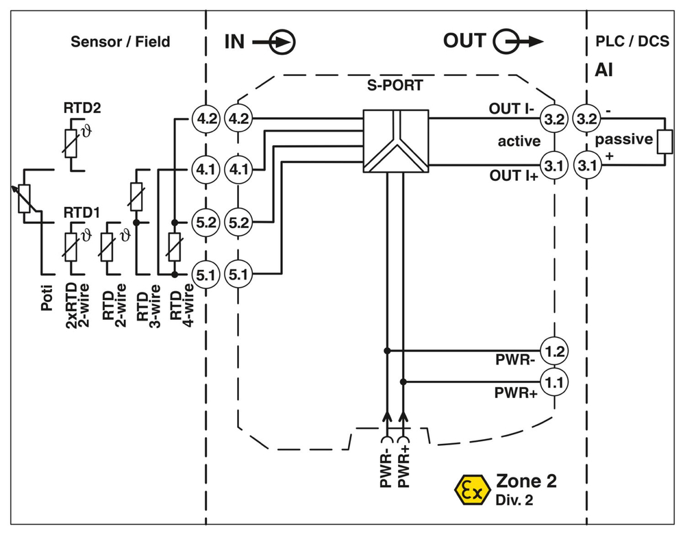
Измерительный преобразователь температуры, преобразует сигналы термометров сопротивления и резисторов в аналоговые сигналы 0/4-20 мА. Возможность программирования, винтовой зажим, SIL, гальваническая развязка 3 цепей, стандартная конфигурация.
Характеристики
Штрих-код
4055626666105
Габариты (ДxШxВ, см):
12.5x112.5x114.5
Номер артикула
1050192
статус на складе в Германии
На складе
Рассеиваемая мощность
≤ 0,76 Вт
Упаковочная единица
1
Минимальное количество, предусмотренное условиями заказа
1
Вес/шт. (с упаковкой)
174,4 g
Вес/шт. (без упаковки)
150 g
Цвет
серый (RAL 7042)
Валюта
RUR
Самовывоз
нет
Дата обновления
2026-01-29T11:17:20.17
Ссылка на сайт производителя
https://www.phoenixcontact.com/ru-pc/produkty/izmeritelnyi-preobrazovatel-temperatury-macx-mcr-rtd-i-1050192
Категория перенапряжения
II
Степень загрязнения
2
Тип подключения
Винтовые зажимы
Резьба винтов
M3
Момент затяжки
0,5 Нм ... 0,6 Нм
Длина снятия изоляции
7 мм
Сечение жесткого провода
0,2 мм² ... 2,5 мм²
Сечение проводника AWG
24 ... 14
Сечение гибкого провода
0,2 мм² ... 2,5 мм²
Высота
≤ 2000 м (Указанные технические характеристики относятся к высоте ≤2000 м над у. м. Для высоты 2000 м над у. м. см. техническое описание.)
Условия окружающей среды
Условия окружающей среды
Температура окружающей среды (при эксплуатации)
-40 °C ... 70 °C,
-40 °C ... 70 °C (для установки в любом положении),
-40 °C ... 63 °C,
-40 °C ... 56 °C,
-40 °C ... 49 °C
Температура окружающей среды (хранение/транспорт)
-40 °C ... 80 °C
Тип монтажа
Установка на монтажную рейку
Номер таможенного тарифа
85437090
Страна происхождения
DE
Серия изделий
MACX Analog
Допустимая отн. влажность воздуха (при эксплуатации)
5 % ... 95 % (без выпадения конденсата)
Указание
В случае электромагнитных помех возможны незначительные отклонения.,
дополнительно EN 61326
Маркировка
Взрывозащита II 3 G Ex ec ic IIC T4 Gc,
Ex ec ic IIC T4 Gc,
UL 61010 Listed,
2,
2Ex ec ic IIC T4 Gc
Расчетное напряжение изоляции
300 Вэфф,
375 В(ОП),
150 Вэфф
Применение
Температура
Изоляция
Безопасное разделение
Стандарты / нормативные документы
EN 61000-4-3,
EN 61000-4-4,
EN 61000-4-6,
МЭК/EN 61010-1,
МЭК/EN 60079-11
Класс воспламеняемости согласно UL 94 (Корпуса)
V0 (Корпус)
CE
CE
Сертификат
Соответствие требованиям ЕС,
IBExU19ATEX1006 X,
IECEx IBE 19.0001 X,
DNV GL TAA00000AG,
SEBS-A.150520/17, V2.0,
DNV 21.0064 X,
BY/112 02.01 TP012 103.01 00082
Разрешение на применение в судостроении
Разрешение на применение в судостроении
Данные судостроения
Данные судостроения
Temperature
B
Humidity
B
Вибрации
A
EMC
B
Enclosure
Required protection according to the Rules shall be provided upon installation on board
Электромагнитная совместимость
Соответствует Директиве по ЭМС
UL, США / Канада
UL, США / Канада
Питание
Питание
Номинальное напряжение питания
24 В DC -20 % ... +25 %
Индикатор состояния
зеленый светодиод (напряжение питания)
Степень защиты
IP20
Диапазон напряжения питания
19,2 В DC ... 30 В DC
Ограничение износа
Ограничение износа
Указание по ЭМС
ЭМС: продукт класса А, см. декларацию производителя в разделе загрузок
Наименование
Электромагнитное высокочастотное поле,
Быстрые переходные помехи (вспышка),
Помехи по цепи питания
Испытательное напряжение
2,5 кВ AC (50 Hz, 60 s),
2,5 кВ,
2,25 кВ,
2 кВ,
1,75 кВ
ATEX
ATEX
IECEx
IECEx
Производитель
Phoenix Contact
Материал корпуса
PA 6.6-FR
Стандарты/нормативные документы
EN 61000-6-4
Помехоустойчивость
EN 61000-6-2
Излучение помех
Излучение помех
Электромагнитное высокочастотное поле
Электромагнитное высокочастотное поле
Быстрые переходные процессы (всплески)
Быстрые переходные процессы (всплески)
Влияние помех по цепи питания
Влияние помех по цепи питания
Ключ изделия
DK1115
Товар поставляется стандартно
true
Поддерживается на складе в Германии
Да
Количество каналов
1
accessory_for1
ссылка на артикул2908746
Преимущества
Возможность подачи питания через разъем, устанавливаемый на несущую рейку|Программирование в процессе эксплуатации, при подключенной измерительной цепи, а также при отсутствии питания с помощью программного адаптера IFS-USB-PROG-ADAPTER|Допускается установка в зоне 2, тип взрывозащиты "ec" (EN 60079-7)|Гальваническая развязка 3 цепей|Индикация состояния цепи питания и повреждений проводки, датчиков и модулей|Конфигурирование с помощью ПО (FDT-DTM): тип датчика, способ соединения, измерительный диапазон, единица измерения, фильтр, сигнал тревоги и выходной диапазон|Выход: 0 мА ... 20 мА или 4 мА ... 20 мА
Совместимые товары_1
ссылка на артикул2695439, ссылка на артикул1136500, ссылка на артикул1430594, ссылка на артикул1831016, ссылка на артикул2902932, ссылка на артикул2924854, ссылка на артикул2811271, ссылка на артикул2905872, ссылка на артикул0201663, ссылка на артикул0201676, ссылка на артикул0201689, ссылка на артикул0201692, ссылка на артикул0201702, ссылка на артикул0201728, ссылка на артикул0201731, ссылка на артикул0201744, ссылка на артикул0819291, ссылка на артикул0822602, ссылка на артикул0824547, ссылка на артикул0824548, ссылка на артикул0828094, ссылка на артикул0828098, ссылка на артикул0828789, ссылка на артикул0828871, ссылка на артикул0828872, ссылка на артикул0831678, ссылка на артикул0831705, ссылка на артикул0831732, ссылка на артикул2865625, ссылка на артикул2924184, ссылка на артикул2904614, ссылка на артикул1205053, ссылка на артикул2908746, ссылка на артикул2908746
Потребляемая мощность
≤ 1 Вт
Гальваническая развязка
Гальваническая развязка
Сигнал
Сигнал
Функциональность
Функциональность
Количество входов
1
Количество выходов
1
EAC Ex
EAC Ex
гальваническая развязка
Развязка 3 цепей
Гальваническая развязка между входом и выходом
да
Гальваническая развязка Вход / выход / питание МЭК/EN 61010-1
Гальваническая развязка Вход / выход / питание МЭК/EN 61010-1
Установка Ex (EPL)
Gc
Конфигурируемый / программируемый
есть
Выходной сигнал, ток
0 мА ... 20 мА
Нагрузка / выходная нагрузка, выход тока
≤ 600 Ом
Применяемые типы датчиков (RTD)
Платиновый, никелевый, медный датчики: 2-, 3-, 4-проводн.
Диапазон сопротивлений, линейн.
0 Ом ... 50 кΩ
Конфигурирование
Программное обеспечение
Ступенчатая характеристика (0-99%)
≤ 1,7 c
Температурный коэффициент, стандартн.
0,01 %/K
Ошибка передачи, стандартная
0,1 % (например, для Pt 100, интервал 300 K, 4 ... 20 мA)
Гальваническая развязка Вход / выход МЭК/EN 60079-11
Гальваническая развязка Вход / выход МЭК/EN 60079-11
Гальваническая развязка Вход / питание МЭК/EN 60079-11
Гальваническая развязка Вход / питание МЭК/EN 60079-11
Измерение
Измерение
Диапазон измерения температуры
-200 °C ... 850 °C (Диапазон в зависимости от типа датчика)
Диапазон сопротивлений, потенциометр
0 Ом ... 50 кΩ
Макс. допустимое сопротивление кабельной системы
50 Ом (на проводник)
Ток питания датчиков
10 мкA ... 210 мкA (до 2 x 210 мкА для 3 проводов)
Измерительный диапазон температуры
≥ 50 К
Сигнал: Ток
Сигнал: Ток
Выходной сигнал тока, максимальный
≥ 21 мА
Коэффициент пульсаций на выходе (ток)
15 мкАSS
Реакция на неисправность датчика
Определяется индивидуально
Контрольное гнездо
Контрольное гнездо
Диаметр, макс.
2 мм
Допустимая высота применения (≤ 2000 m)
Допустимая высота применения (≤ 2000 m)
Допустимая высота применения (≤ 3000 m)
Допустимая высота применения (≤ 3000 m)
Диапазон высоты
2000 м ... 3000 м,
3000 м ... 4000 м,
4000 м ... 5000 м
Допустимая высота применения (≤ 4000 m)
Допустимая высота применения (≤ 4000 m)
Допустимая высота применения (≤ 5000 m)
Допустимая высота применения (≤ 5000 m)
Safety Integrity Level (SIL, IEC 61508)
Safety Integrity Level (SIL, IEC 61508)
Systematic Capability
Systematic Capability
INMETRO
INMETRO
типичное отклонение от конечного значения измерительного диапазона
1 %
Все характеристики
Отзывы
Отзывов еще никто не оставлял
